User Manuals : Circuit Emulation Application - User Manual
Hitachi Energy
Circuit Emulation Application - User Manual
Introduction
General
This document provides a general description of the Circuit Emulation service in FOXMAN-UN.
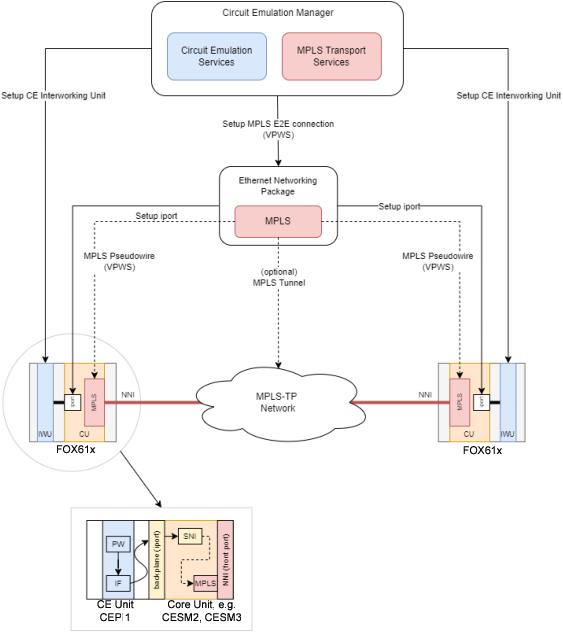
The Circuit Emulation Manager (CEM) allows you to manage point-to-point (P2P) circuit emulation (CE) services between CE Interworking Units (CE Unit) and Circuit services between suitable TDM Units. A CE Unit is a unit which is capable of transmitting TDM traffic over Ethernet.
Circuit Emulation Services (CES) are composed out of CE configuration on CE Unit and Ethernet transport service forwarding the traffic over the Packet Switched Network (PSN). The CEM is responsible for provisioning and management of the CE services including automatic provision of the MPLS-TP P2P transport services. Usage of the FOXCST during CE service provisioning is reduced to a minimum.
Main Circuit Emulation Manager functions:
Create and delete P2P Circuit Emulation Services using a dedicated wizard;
Create and delete P2P MPLS-TP VPWS;
Create and delete P2P end-to-end Circuit Services for TDM circuits making use of Circuit Emulation Services.
Discover currently deployed CE configuration in the network, based on UUID number placed in Label2 of CE Unit pseudowire and the service VLAN interface (see Figure UUID stored in Label 2 of the CESoPSN endpoint);
underlying VPWS services are automatically detected.
UUID stored in Label 2 of the CESoPSN endpoint
A Circuit Emulation service requires an MPLS-TP VPWS service to be created. A VPWS matching the CE bandwidth requirements between node internal ports (iports) is automatically created on corresponding endpoints. This is done during service creation with the “Create CES” wizard.
An MPLS tunnel is created automatically during service creation with the “Create CES” wizard if a tunnel matching the requirements does not yet exist. For the VPWS, a service profile and Class-Type can be selected during creation. When a CES is deleted from the system, the underlying VPWS is also removed from the network.
Circuit Emulation application start tile
The Web UI “Circuit Emulation” application provides a network-wide view of the existing configuration:
list of Circuit Emulation services,
list of Circuit services,
list of VPWS used by the CE services,
list of Network Elements (NE) having Interworking Units,
list of sections.