

Name | The name will be used to identify the PM collection job on the list of created PM data collection schedules. |
Statistics | PM collection periodicity:15 min or 24 h. At least one of the two types must be selected to proceed to the “Next” step. |
Statistics - 15 min | When enabled, the job will collect PM data for 15 minutes PM intervals. |
Statistics - 24 h | When enabled, the job will collect PM data for 24 hours PM intervals. |
Description | Enter a job collection description that allows other users to understand the purpose of the job. |
Active | The box must be ticked for the PM collection job to run. If no PM data is required, the collection can be stopped without deleting the job by editing the job and removing the tick in the “Active” checkbox. |
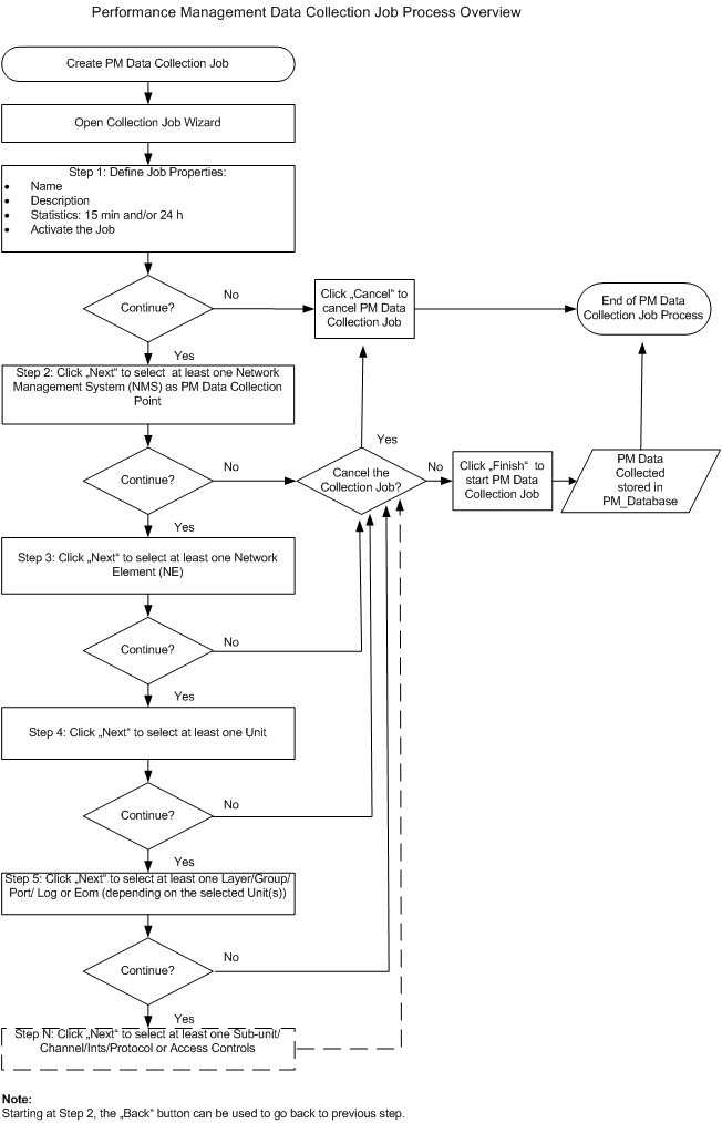
Steps | The highlighted step 1: Job Properties is the current step or the currently opened window. Step 2: Select NMSs is the next step or the next window to be opened. |
? Help | Starts the FOXMAN‑UN help viewer and opens this page. |
< Back | Disabled for this dialog (see flow diagram above). |
Next > | Calls the next step dialog (see flow diagram above). |
Finish | Disabled for this dialog. |
Cancel | Closes the dialog without applying the modifications. |

Steps | Shows the previous step(s) done, the current step (highlighted texts) and the next step. |
Table | List the available PM data collection points. |
Table - Path | Shows the path address as: / NMS_ID / NE_ID |
Table - Name | NE name as specified during NE creation. |
Table - Basic Type | Basic type, usually “NE”. |
Table - Type | NE type as specified during NE creation. |
Table | Allows the user to select the PM data collection point(s). Ctrl+A: selects all the listed collection points. Ctrl+mouse selection: selects several collection points. |
? Help | Starts the FOXMAN‑UN help viewer and opens this page. |
< Back | Calls the previous step dialog (see flow diagram above). |
Next > | Calls the next step dialog (see flow diagram above). |
Finish | Starts the PM data collection. |
Cancel | Closes the dialog without applying the modifications. |

Steps | Shows the previous step(s) done, the current step (highlighted texts) and the next step. |
Table | List the available PM data collection points. |
Table - Path | Shows the path address as: / NMS_ID / NE_ID / Unit_ID. |
Table - Name | Unit type followed by <physical or logical slot ID>. |
Table - Basic Type | Basic type, usually “unit”. |
Table - Type | Unit type, either - the type (name) of physical (pluggable) unit as configured during NE setup or inherent to the NE, or - the type of a logical unit that is part of the NE. |
Table - NE | NE type as specified during NE creation. |
Table | Allows the user to select the PM data collection point(s). Ctrl+A: selects all the listed collection points. Ctrl+mouse selection: selects several collection points. Single mouse click; selects a collection point. |
? Help | Starts the FOXMAN‑UN help viewer and opens this page. |
< Back | Calls the previous step dialog (see flow diagram above). |
Next > | Calls the next step dialog (see flow diagram above). |
Finish | Starts the PM data collection. |
Cancel | Closes the dialog without applying the modifications. |